[mwai_chatbot id="default"]

分类: 课程 | Courses

  • skrill casinos 7

    Best Skrill Casinos for 2024 Casinos That Accept Skrill NZ

    You must also confirm the deposit by entering your Skrill PIN and a 6-digit verification code sent to your e-mail or phone number. After authorizing the transaction, the funds are transferred from your e-wallet to the operator. You will see your casino balance update near-instantly, confirming the deposit was successful. Our experts have done their best to make this section as extensive as possible. However, we recommend checking Skrill’s website to get the exact numbers for your country. Our guide goes over everything you need to know about this casino payment method.

    How to choose the right casino that accepts Skrill deposits

    • It also makes it easy for you to fund a mobile Skrill casino account, whether you are lying in bed, travelling somewhere or on your lunch break at work.
    • BetVictor maintains its status as a reputable online casino, offering a minimum Skrill deposit of $10.
    • You can access play the newest slots, bet on the top sports events and grab great bonuses.
    • Skrill was initially founded in 2001 as Moneybookers in the United Kingdom.
    • Skrill is one of the best payment methods for withdrawals because transactions are fast and secure.

    An important thing to keep in mind is that all online casinos are required to abide by KYC (Know Your Customer) Protocol. As such, if this is your first withdrawal, you may be required to submit certain documents to prove your ID. These can sometimes take a while, though for most casinos, they’ll take no longer than 48 hours, and sometimes the process is even instant. However, it isn’t a commonly used method in NZ, hence the number of online casinos accepting it is limited. Skrill is 100% available to Kiwis and it is one other most used online payment options in New Zealand.

    What is the minimum casino deposit allowed in the US via Skrill?

    It will explain our rigorous review process and elaborate upon how we arrive at our ratings for each Skrill casino and how we choose our list of top rated casino sites. We will also teach you how to create an account with Skrill, how to use your Skrill account for deposits and withdrawals and how to avoid Skrill casino bonus issues. You will also be presented with an analysis of how Skrill compares to other payment providers, and suggestions of alternative methods you might like to consider. Licensed and legit casinos in the US that accept Skrill won’t charge fees for deposits and withdrawals. This is true for online casinos regulated by major gaming authorities such as the Malta Gaming Authority (MGA). Importantly, Skrill also does not charge fees for casino transactions their side either.

    Beware – Certain Online Casino Bonuses Are Incompatible with Skrill

    skrill casinos

    However, if you want to see all the options available on the website, go to the “All” tab. Users seeking newer casinos with favorable conditions and some lucrative promotions can go to the “Newly opened” tab, where we have all the recent Skrill casinos emerged on the web. Lastly, the “Big brands” tab shows you only the largest and most popular casino brands with Skrill payments. But before you proceed to pick the right Skrill online casino, we offer you to find out some interesting info about Skrill as a brand and a casino payment method right below. But since there are quite a lot of casinos where Skrill is accepted, it’s also harder to make a final choice of a Skrill casino than if you had only a few options. This is when the list of best Skrill casino websites with aggregated data about available games, bonuses, and user complaints comes to help.

    To avoid that problem and ensure you get the best experience check if the site loads fast. Also, verify if you can find your favorite games with little effort. The best casinos with Skrill also deliver sleek mobile gaming experiences. It has a sleek user interface and several games optimized for small displays so that you can expect a thrilling gaming experience. There is a warm welcome waiting for new players in the form of a 100% bonus match up to NZ$300.

    One issue though is the number of online casinos outside of Europe that have this option as a payment method. This is quickly changing though and the number of Skrill NZ casino sites is increasing every month. Withdrawals at top online casinos accept Skrill are extremely fast, with processing times as quick as a few hours up to a maximum https://steemit.com/games/@faraon23/hi-all of 3-4 days at reputable sites. You’ll have access to winnings rapidly at every Skrill casino site. Skrill is designed specifically with online gaming in mind, so it offers fast and seamless deposits and withdrawals for a smooth experience. With top security protections like SSL encryption, Skrill keeps your money and data safe.

    Many gamers are attracted to them because of the convenience of their rapid withdrawals and the privacy they provide. POLi is a direct Internet banking system created exclusively for people living in Australia and New Zealand. Despite not providing fast withdrawals, it has been acclaimed for its safety features and user-friendliness. CrazePlay Casino is distinguished by its exceptional signup offer.

    That includes particular bonuses for casino players and sports bettors. Powbet offers various payment methods such as credit cards, e-wallets and crypto payments. We have assembled a team of experienced casino players to conduct our in-depth reviews of each payment method. There are some aspects of an online casino that aren’t related to payments but are still important. For example, customer support, mobile availability, responsible gambling resources, quality and quantity of casino games, and how user friendly it is. We rate online casinos all of the above and more as part of our 25-step review process before providing an overall score.

    Your ability to claim any wins is dependent on completing that requirement. Given the rigid nature of these promotions, some Skrill casinos now offer low wagering bonuses. These offers make it easy for you to cash out due to reduced requirements.

  • 测试

  • 轨道交通TOD开发密度分区构建及容积率确定

    公交导向型开发(transit-orienteddevelopment,TOD)被公认为实现城市可持续发展的有效策略[1~3],轨道交通是TOD功能最强的交通方式。轨道交通TOD理念的核心是将轨道交通和土地开发紧密结合,实现对土地的集约化利用,为轨道交通提供充足客流。构建轨道交通站点周边土地开发的密度分区、合理规划和控制土地开发强度,是有效利用土地的基础,是成功实施轨道交通TOD的关键。

    近年来,随着TOD的实施,国际上利用数学模型对站点周边开发强度的研究越来越多[4~5]。与之相比,国内从定量方面对轨道交通TOD开发强度的研究很少,有关土地密度分区和开发强度的研究大多以城市整体作为划分区域[7~8],没有体现轨道交通对土地发展的带动作用及沿线用地高强度开发的特点。为此,本文结合深圳市轨道交通3号线规划,对轨道交通TOD的用地问题进行研究,构建轨道交通站点土地开发的密度分区制度,制定一套适用于不同类别地区的开发强度标准,作为土地开发容积率的控制准则。

    主要研究内容包括两个方面:第一,分析轨道交通站点周边土地价格与地块距站点距离的关系,确定轨道交通对土地的有效影响范围,构建轨道交通站点周边土地的密度分区制度;第二,利用经济学原理,以政府利润最大化为优化目标,制定各密度分区的最佳地块容积率。

  • TOD+SOD融合发展:探索城市未来风向

    当前,城市运营理念已越发先进:以TOD构建美好,以SOD服务美好,促进TOD与SOD的融合,已成为行业广泛共识。

    在近日于杭州举办的首届TOD+SOD高峰论坛上,业内人士普遍认为,TOD+SOD发展模式将人民群众的需求、美好生活的需求放在第一位,优先布局优质的生产服务、生活服务、生态服务,有效融合地上、地下垂直空间和物理、数字孪生空间,推行轨道交通与周边土地价值一体化开发,并以此连接、促进和达成人们的美好生活,已成为城市建设和品质生活实现的重要路径。

    TOD创新发展

    TOD(Transit Oriented Development,以公共交通为导向的城市空间开发模式)以交通基础设施和沿线土地一体化开发为基础,整合沿线站点的土地资源、商业资源、产业资源、房产资源等形成多元化商业模式,在数字技术的支持下,推动人流、物流、商流和信息流、资金流高效汇集并快速涌动,带来沿线的生活便捷、商业繁荣、土地增值、物业升值等,带动城市与区域经济实现质和量的双重攀升。

    《华夏时报》记者获悉,为更好地服务城市建设和品质生活,创造宜业、宜居、宜乐、宜游的良好环境,深入研究和促进TOD+SOD融合发展,浙江省轨道交通建设与管理协会组织成立了全国首个TOD+SOD专业委员会。

    7月30日-31日,由浙江省轨道交通建设与管理协会、蓝绿双城科技集团共同主办、日建设计、AECOM、戴德梁行协办的“论道城市星云——首届TOD+SOD高峰论坛”上,浙江省发改委领导、杭州、宁波、温州、绍兴等二十余个城市的地铁集团负责人以及多家高铁公司负责人、多名相关行业专家围绕“TOD+SOD,服务城市建设和品质生活”主题,结合杭州地铁、蓝绿双城、日建设计等实践样本,就TOD与SOD融合发展达成广泛共识。

    大会认为,TOD+SOD发展模式,将人民群众的需求、美好生活的需求放在第一位,优先布局优质的生产服务、生活服务、生态服务,有效融合地上、地下垂直空间和物理、数字孪生空间,推行轨道交通与周边土地价值一体化开发,并以此连接、促进和达成人们的美好生活,已成为城市建设和品质生活实现的重要路径。

    “TOD以复合型、无缝对接的交通枢纽为通路,对现代城市工作、居住、生活、休闲、娱乐、社交等进行重构和升华,打造全新的工作方式、生活方式。”株式会社日建设计执行董事、全球运营总部中国区总裁、设计总部总建筑师、日建设计(上海)咨询有限公司董事长陆钟骁认为,TOD逐步从用于“移动”的客运站转变为集中人、物、事,与城市融为一体的未来城市节点。在让居民享受丰富都市生活的同时,还能享受区域快速发展带来的更多际遇。

    杭州市地铁集团副总经理朱秋林分享了杭州轨道交通TOD站城一体化开发实践与创新经验,认为站城一体化开发是轨道交通和城市发展相辅相成、共同发展的开发模式,经过前期探索,杭州TOD开发已经达成“高水平建成轨道上的城市”、车辆基地上盖“开发是原则,不开发是例外”等两大共识。

    “TOD开发与城市发展共建共生,不仅是单项目协作关系,更是事业生态、事业共同体。”蓝绿双城科技集团总裁顾建明认为,TOD因其高度综合性、资源集合型、专业复杂性、作业交叉性、时间持久性等特征,需要众多策划、规划、设计、营造、运营、服务、养护等单位资源,共同构建稳定、系统、专业的产业联盟、商业联盟等事业生态,以更好地服务于TOD项目开发、生活营造、经济发展。

    《华夏时报》记者从蓝绿双城方面了解到,依托核心团队10余年TOD项目实操经验积淀,“TOD政策应用能力、轨交经营筹划能力、涉铁技术管控能力、品质物业营造能力、产业资源整合能力、区域价值塑造能力”六大核心能力,蓝绿双城在前端为政府和轨交集团提供TOD策划、咨询服务,中端为客户提供设计、开发服务,后端为城市经营提升价值,为多样化的客户提供全生命周期的优质服务,共同实现“区域、土地、项目、策划、规划、运营”六大增值。

    SOD:美好服务的蓝海

    众所周知,城市的发展始终以服务美好生活为核心。而SOD(Service Ori-ented Development)这种以服务为导向的发展模式,最早出现在我国城市规划与建设领域,是政府利用行政优势,通过将公共服务设施及其他金融服务、文体服务、医疗服务等城市功能进行空间迁移,为大众生活服务所需打下基础,以“服务城市”推动城市竞争力,加速城市区域发展。

    在不少业内人士眼中,SOD引领生活服务。蓝绿双城科技集团副总裁张文龙就认为,城市服务应以SOD为导向,从“产-城-人”转到“人-城-产”,从空间建造转变到场景营造,围绕吸引人、服务人、满足人们对美好生活的需求去营造场景。

    例如,蓝绿双城构建的“1+X”泛会所服务模型就是SOD模式的代表。所谓“1+X”是一个主题服务族群,X个配套服务族群。譬如杭州春和云境项目就面向街区打开“泛会所”,以“儿童教育服务”为主题特色同时打造餐饮、健身、洗衣、超市、理发等生活配套,营造孩子成长的欢乐谷、邻里生活的乐享地。相对于体量大、路线远、人口过度集中的城市综合体“大商”,蓝绿双城率先以“泛会所”为基地和载体打造“小商”。

    SOD亦可重塑商业服务。戴德梁行杭州南京合肥公司总经理汤耀光认为,TOD形成城市交通的毛细血管,既是一种综合交通规划模式,也是一种土地开发利用模式,通过城市交通与土地利用的协调发展,形成组团式城市形态,TOD的核心要义就是通过交通设施衔接与互联,提升周边物业的价值与收益。而通过SOD植入更多服务功能,激活邻里社区,围绕轨交站点建设功能完备城市,步行圈以外的区域引导开发建设居住功能,保证与车站的链接,发挥TOD+SOD双轮驱动优势,进而改变城市功能格局,为人民创造更美好生活。

    SOD还可以融合产城服务。西南交通大学(上海)TOD研究中心主任朱晓兵认为,TOD已成为全国核心城市新型城镇化发展的全新模式,特别是结合SOD,系统开展TOD+SOD城市战略、政策、机制、项目的一体化、全流程设计,是城市管理者和轨交集团的使命担当。朱晓兵同时指出,应充分运用“TOD+”理念,如“TOD+智慧城市”“TOD+都市更新”“TOD+轨道资源”等,抓住轨道交通建设和TOD发展契机,在TOD区域内提高基础设施与公服配套的集聚度和智能度,促进人口导入和新兴产业发展,引领崭新生活方式。

    习总书记指出:“人民城市人民建,人民城市为人民”,这是TOD+SOD的“根本遵循”。而以TOD构建美好,以SOD服务美好,促进TOD与SOD的融合,已成为行业广泛共识。业内人士普遍认为,TOD+SOD这一全新模式,将为促进我国城市建设发展、提升人们品质生活贡献更多的实践样本。

  • TOD站城融合发展路径与广州实践:多层级空间治理与协作式规划设计

    摘 要

    TOD作为推动城乡发展的重要基础设施,需要多方耦合才能实现其价值的最大化,但过去TOD综合开发存在交通枢纽与城市功能系统整合不足、轨道站场建设和城市开发路径分离、条块制约束有待进一步突破等问题,严重限制了TOD综合开发的势能释放。因此,对于TOD综合开发,需要从部门式管理转向多层级空间治理机制与协作式规划设计,以实现站城融合、构建站场经济圈。文章结合广州TOD站城融合发展实践,从政策规范、工作架构、技术路径和激励机制4个方面总结其多层次的TOD站城融合发展框架,并探讨以协作式规划实现站场经济圈的共同构建、通过全要素精细化设计打造“一站式服务”经济增长极的具体路径,以期为我国其他城市的站城融合发展与站场经济圈规划提供可借鉴的成熟经验。

    站场经济圈是一种以交通枢纽、信息服务平台等为载体,以聚流和辐射为特征,以科技制度创新为动力,以优化客流、物流、信息流、资金流等经济要素的时空配置为手段,重塑产业空间分工体系、全面提升城市能级的经济发展新模式。无论是以何种交通方式为主导的站场经济圈,其围绕交通站场进行的产业空间分布整体均呈现“圈层拓展+产城融合”的特点。当前,站场经济圈的空间载体已经从单一功能枢纽向综合多功能枢纽转变,其强调交通功能、经济功能与城市空间相结合,通过站场、产业、城市的融合,充分整合人流、货流、商流、资金流与信息流,促进交通与商业、商务、会展、休闲等功能的融合,最终实现空间、服务、功能和供给多层面融合的理想状态。

    站场经济圈是交通与经济融合模式创新的重要体现,对周边地区的辐射带动作用日益凸显。交通与经济相互催化的物质前提是土地的有效供给、功能的充分协调、空间的精细设计,但近年来不断扩张的城市规模和高速发展的公共交通系统所诱发的一系列交通与城市空间不匹配、枢纽规划运营分割等问题与日俱增,以轨道交通发展为导向的城市空间开发与控制的重要性日益凸显,城市综合交通站点也已从最初的运输、联通工具转向能带动城市土地精明增长及实现城市集约发展、资源高效配置的重要工具,最初单一的交通价值逐渐转变为与城市功能相结合的多元复合型价值。

    作为我国重要的中心城市和综合交通枢纽,广州在交通规划方面经过多年实践已逐渐形成具有完备体系的组织层级、评估标准和交通网络,并成功带动了多个项目的建设,促进了沿线站场经济圈的形成。广州践行TOD的先进理念,将站场经济圈建设、站城融合上升到经济战略的高度,通过“轨道、规划、建筑、运营”全流程全要素系统谋划,促进土地集约高效利用,优化交通换乘出行体验,提升城市空间品质,最终实现从交通疏解转向站城融合,实现站场经济圈的发展目标。本文正是基于广州对站场经济圈的探索,从多层级空间治理与协作式规划设计的角度系统梳理其TOD站城融合发展的相关经验。

    1.站城融合:TOD作为重要基础设施推动城乡发展

    1.1 基本目标:通过站城融合培育站场经济圈

    近年来,国家不断加大对推进枢纽经济与站场经济圈发展的指导,2015年国家发展改革委发布的《关于当前更好发挥交通运输支撑引领经济社会发展作用的意见》指出应有序发展高铁经济,干线铁路建设要与城市规划衔接,线路、车站工程与周边土地综合开发同步规划设计,具备条件的同步开工建设,发展通道经济,引导城市空间布局调整。如今,我国许多城市均将打造站场经济圈作为深化供给侧结构性改革、促进经济新旧动能转换及提升城市位势能级的一个重要抓手。

    TOD综合开发以综合交通体系及其与城市空间融合协调发展模式为主要关注重点。TOD兼具节点和场所的双重特性:作为节点,其能够满足交通体系内部相互融合的要求,对周边范围和界限内的城市空间具有控制影响力;作为场所,其能够满足交通和城市空间融合的要求,促进城市引流和实现驻留效应,进而推进交通资源整合,发挥集成优势,实现经济圈联动发展。

    对于广州而言,《粤港澳大湾区发展规划纲要》赋予了其国家中心城市及综合交通枢纽等定位,要求其充分发挥粤港澳大湾区中心城市的极点引领带动作用;同时,广州市委市政府明确提出建设枢纽型网络城市的发展目标,通过提升枢纽的能级及服务能力,吸引带动人流、商流、物流等资源的集聚,形成站场经济圈,从而使城市具有更强有力的资源辐射带动能力。广州在政策引领下,围绕高铁、城际铁路、地铁枢纽开展了以站场经济圈为目标的TOD站城融合探索,从线网层面、片区层面、站点层面全面开展TOD站场经济圈综合发展研究,打造“轨道+产业+社区”站场经济圈,实现以站带城、融站入城,带动交通功能和城市功能的协同发展,实现站场经济圈效益的最大化。

    1.2 核心问题:双线并行,条块制、部门式的运行机制

    如今轨道交通站场的带动作用和增值效应日益受到重视,各种资源逐步向轨道站场周边集聚,各城市积极探索如何依托站场经济圈进行城市资源价值挖潜和实现价值最大化。然而,站场、经济与城市功能空间的融合过程中表现出多层级、多部门、多阶段、多利益主体等特征,涉及空间衔接、并行报审路径的对话、多管理审批部门的协同衔接等诸多问题。

    1.2.1 空间表征:交通枢纽与城市功能系统整合不足

    站场经济圈培育与发展的前提是交通枢纽与城市功能的系统整合,而如今面临的空间问题主要涉及线网规划及枢纽站场开发建设两个层面:在线网规划层面,交通枢纽布局与城市功能系统规划衔接不足,交通枢纽及轨道线站位的选址与城市土地、产业、服务之间缺乏联动;交通枢纽的功能定位往往局限于交通疏解,较多大型客运枢纽及城际枢纽由于交通压力或城市征地、城市利益博弈等常常被选址于市郊,交通客流不足,且周边无城市服务功能,城市产业发展也未能如期被带动起来。在枢纽站场开发建设层面,由于在设计及建设枢纽站场时对交通衔接、上盖荷载或衔接通道等站城融合条件的考虑不足,导致上盖或一线地块无法与站场充分结合,带来地铁客流和城市功能人流割裂、交通设施及城市功能服务不完善、土地开发效率低下等问题,交通枢纽的功能集聚效应及经济辐射带动作用未得到充分释放。

    1.2.2 路径问题:轨道站场建设和城市开发路径存在分离

    轨道站场建设和城市开发在报建审批上存在并行的两条路径:在轨道站场建设方面,基于轨道建设本身的技术要求,按照重点建设项目的流程完成报批报建;在城市开发方面,则按照常规规划建设与管理的上下传导和技术要求开展工作。

    在国土空间总体规划阶段,虽然线网规划作为国土空间总体规划的专题,协调了交通线网与城市空间战略,但是规划管理对更具有建设指导作用和法定性依据的轨道站场建设规划的影响较小。在轨道站场建设可行性研究阶段,轨道站场建设由发改部门审批,由于不需要编制土地及综合开发相关专章,规划审查、审批部门缺席,导致轨道站场与土地缺乏整合和互动,且由于未对土地进行前置收储,增加了后期征拆成本。在轨道站场初设阶段,审批部门仅单纯考虑轨道工程建设的需要,未考虑城市开发与产业集聚条件,从而影响了站场经济圈的形成与城市的高品质建设。

    随着轨道站场建设的推进,规划对轨道站场统筹干预的主动性和作用越来越小,最终造成轨道站场建设和城市开发两条路径并行推进,缺少交叉融合。其根本原因或许是在以往“大干快上”的背景下,两条路径既缺乏顶层制度机制的统筹设计,又缺乏足够的利益驱动,尚未找到强有力的共赢点。

    1.2.3 管理困局:条块制约束有待进一步突破 

    以往轨道交通项目的申报立项与建设、资金计划、规划设计、土地出让、产业导入、工程许可、运营管理等各个环节分别由发改、财政、规划和自然资源、招商、住建等部门或轨道建设主体单线运作,造成轨道计划与城市规划不同步、财政投入与土地反哺不对应、用地功能与产业招商不匹配等问题。轨道交通项目的申报立项、规划、建设、运营等自成体系,流程封闭,缺乏对于轨道计划、城市规划、产业运营三者融合的顶层制度设计,造成轨道交通的服务能级滞后于城市的整体竞争力和发展水平,“轨道+产业+社区”站场经济圈的机制体制仍有待健全(图1)。

    图片

    图1 各部门条块制管理关系

    1.3 内生动力:多元利益相关者的博弈与共赢

    广州于2017年印发了《广州市轨道交通场站综合体建设及周边土地综合开发实施细则(试行)》(穗府办规〔2017〕3号)(以下简称《实施细则3号文》),政府部门、轨道建设主体及社会资本方等多主体共同推进TOD综合开发工作,其中政府部门负责协调推进,轨道建设主体负责实施。2017年7月,广州地铁集团、越秀集团牵头,成立了规模为2 000亿元的“广州城市更新基金”,用于推进地铁沿线土地收储、场站综合体开发建设、地铁上盖物业运营及资产金融化等工作,引导站场经济圈的发展。

    政府部门支持TOD综合开发,既能挖潜土地价值,也能改善居民的出行环境,引导公共交通优先和产业发展,形成产业集聚区;轨道建设主体基于融资的需求强力推动TOD综合开发,以更加有效地发挥轨道资源价值,带动土地增值;社会资本方追求利益最大化,逐步将TOD作为重要优质项目来源。然而,如何实现多方利益相关者的统筹是需要解决的关键问题,只有促使各方就共同利益达成共识,才能走向双赢与多赢的局面。

    1.4 TOD建设:从部门式管理转向多层级空间治理与协作式规划设计

    过去,无论是对于轨道站场还是城市,其规划建设与管理更多是站在单层级、单主体的角度,其局限性主要可概括为三点:一是上下层级之间系统整合不够,如高铁、城际铁路、地铁之间缺乏一体化衔接;二是不同部门之间统筹衔接不够,如轨道站点与城市功能、产业策划之间的统筹衔接性差;三是政府代表的公共利益与市场开发主体利益之间的矛盾。如果仅聚焦于自身权责范围之内,则整体利益就难以实现。若要通过站城融合更好地发挥站场的引领带动作用以形成站场经济圈,实现城市集约高效发展,就必须从多层级、多主体协同治理的角度看待问题、分析问题、解决问题,需要整体统筹高铁、城际铁路、地铁,紧密衔接站场与城市,实现公共利益与市场开发主体利益之间的平衡。

    随着TOD综合开发实践经验的不断积累,政府部门与轨道建设主体对站场经济圈的重要意义已有深入的认识和理解。市政府决策层对站场经济圈极能价值的认可将显著推动相关主体与部门的协作,尽管这种转变意味着相关工作会变得更加复杂、更具挑战性,但是只有通过共同协作,推动综合效益最大化,才能真正满足各相关主体的利益诉求,实现轨道交通的可持续发展和城市的高质量发展。

    2.多层次的TOD站城融合发展框架

    TOD综合开发推动城市经济发展的本质是通过站城融合发展,打破以往站与城相互割裂、各行其道的旧局面,建立各责任主体、利益主体协调统一的新机制,形成各实施环节、多要素良性互动的新路径,以实现资源的高效配置,塑造城市新经济中心。站场经济圈的形成与发展需要从整体层面厘清站场与周边城市发展的互动、链接关系,明确政策规范、工作架构、技术路径、激励机制等层面的要求与内容。其中,政策规范层面主要解决顶层设计问题,工作架构层面主要解决平台搭建问题,技术路径层面主要解决整合衔接问题,激励机制层面主要解决利益驱动问题,四大层面共同构成多层次的TOD站城融合发展框架。

    2.1 政策规范:清晰的政策措施、规则与标准

    TOD综合开发涉及多层级、多主体、多要素,实现站城融合发展的过程是极其复杂和艰难的,站场经济圈的形成也是十分不易和漫长的,各项工作系统有序推进的首要前提是做好顶层设计,建立机制、明确规则、设定标准,形成提纲挈领的政策性、指导性上位依据。

    **一是支持TOD综合开发的总体政策文件。**其核心目的是凝聚共识、明确方向,一般以政府意见形式出现。例如,广东省人民政府办公厅印发了《关于支持铁路建设推进土地综合开发若干政策措施的通知》(粤府办〔2018〕36号),提出“铁路项目+土地开发”的综合回报模式。

    **二是开展TOD综合开发工作的实施指引文件。**其核心目的是拆解工作任务、明确职责分工,一般以实施细则或办法的形式出现。例如,《实施细则3号文》明确了发展改革委、规划和自然资源局等部门的职责分工,为推进综合开发各项工作提供了重要依据与指引。

    **三是针对性强、更为详细的管理文件与政策指引。**TOD综合开发对规划建设与管理提出了更高的要求,需以问题为导向,根据实际需求制定相应的规则和标准作为工作依据,包括规划审查、土地管理、投融资等方面。例如,广州专门出台了《关于改革优化土地储备市区联动机制方案的通知》(穗府办〔2020〕15号)、《关于印发轨道交通场站综合体用地收储补偿实施方案的通知》(穗规划资源字〔2019〕255号)等文件,以完善土地储备相关工作。

    2.2 工作架构:都市圈与市域层面TOD综合开发的协作平台

    推动站城融合发展,形成站场经济圈,既要转变观念、达成共识,又要从实际出发建立全局性的工作架构:一是要改变高铁、城际铁路、地铁各自为政的局面,打通“路地、省市、跨城”协同路径;二是要加强发改、财政、规划和自然资源、住建等职能部门的统筹协调,提高政府的服务效能;三是要整合产业、规划、策划、交通、建筑、经济等专业技术力量,提供全面技术支撑。在粤港澳大湾区一体化发展背景下,广州TOD站城融合工作架构的建立需从都市圈和市域两个层面进行剖析。

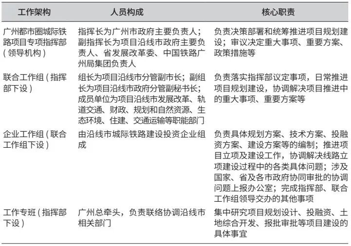
    (1)在都市圈层面,设立广州都市圈城际铁路项目专项指挥部。

    在省铁路重大项目总指挥部工作机制下,通过组建广州都市圈城际铁路项目专项指挥部,并下设联合工作组、企业工作组、工作专班等,构建了层次分明、职责清晰的综合协作平台,搭建起跨层级、跨地域、跨部门的工作架构(表1),向实现高铁、城际铁路、地铁“三铁一盘棋”迈出了坚实一步,形成了效益倍增、合作共赢的新局面,为推动站城融合和建设站场经济圈奠定了关键基础。

    表1 广州都市圈城际铁路项目专项指挥部组织机构及工作机制

    图片

    资料来源:《广州都市圈城际铁路项目近期建设计划及有关组织机构组建方案》(穗府函〔2021〕118号)。

    (2)在市域层面,设立综合开发工作协调小组与TOD全流程顾问团队。

    在既有铁路枢纽建设工作机制下,广州通过设立专门的轨道交通场站综合体建设及周边土地综合开发工作协调小组,负责综合开发工作的政策研究、方案制订和综合协调,为推动轨道计划与空间规划的同步、投资建设与收益反哺的匹配等提供了强有力的机制保障与多方协作平台。该协调小组由市长担任组长,分管副市长担任副组长,以高能级的领导机构保障各项工作高效推进;成员单位包括市发展改革委、规划和自然资源局、住建部门、交委、城市更新局、土地开发中心,以及各区政府、市属轨道交通投资建设主体等。各成员单位按职责分工在协调小组总体统筹下发挥各自职能,共同推进目标落地,形成较完善的统筹性、常态化协调机制。

    TOD全流程顾问团队则是涵盖了产业、规划、策划、交通、建筑、结构、景观、经济等多专业的复合型技术团队,承担政策研究、规划编制、项目策划、交通论证、方案设计、投资测算、建设实施等各环节的技术辅助工作。其主要职能是在技术层面衔接轨道计划与空间规划,缝合原本相对分离、缺少互动的两大城市子系统,并以专业能力为政府部门各环节提供技术把控和决策支持。该团队需要具备贯穿全过程、联通各板块的统筹协调能力,对于衔接各方主体、打通技术堵点、理顺工作流程发挥着不可或缺的重要作用。

    2.3 技术路径:TOD全流程协同管理

    在站城融合发展导向下,TOD综合开发的工作模式需要从过去条块制管理转变为多部门合作,以站场经济圈构建和综合效益最大化为目标,逐步实现TOD全流程协同管理,主要包括政策规范、立项审批、可行性研究审批、土地整备、前期策划输出、建设实施及运营管理等阶段。各阶段协同管理的目标主要是实现轨道站场建设与城市开发建设的衔接和同步,包括规则相互匹配、战略充分衔接、土地征储同步、规划设计同步、建设实施同步、运营管理一体化等。

    全流程协同管理过程中的时间因素至关重要。如何在有限的时间窗口内,基于全流程协同管理各阶段的多专业、多类型技术内容,通过一系列的沟通协商,形成共识并落实到实际工作中,是一项艰难的挑战。例如,为实现轨道站场与上盖物业开发的一体化衔接,需在轨道站场工程中做好条件预留,但这可能因影响轨道站场的建设工期而无法实现。若想在各种限制条件下争取更优效果,需尽量将研究论证工作前置,及时开展前期策划和规划设计工作,保证沟通对接、相互磨合的时间充足,这需要统筹协调机构、各相关主体和技术团队等在TOD全流程协同管理的各阶段、各环节共同努力(图2)。

    图片

    图2 TOD全流程协同管理工作框架

    2.4 激励机制:推动各方积极参与协作

    TOD综合开发是典型的多主体行为,即各方基于自身利益与效用的最优考量而做出理性选择的行为。要想依托TOD模式实现站场经济圈建设发展目标,就必须考虑如何让各方积极参与协作并愿意付出更多的时间和成本,通过协商实现共赢。从实践经验来看,针对不同主体各自的利益诉求,建立相应的多元化激励机制,是较为有效的解决手段。

    广州针对政府部门,主要采用赋权的激励方式,如赋予市发展改革委牵头推进、统筹协调TOD综合开发各项工作的职权;针对各区政府,充分考虑利益共享,给予其更多的TOD综合开发主导权,并保证其应有的收益分成;针对轨道建设主体,将轨道站场周边综合开发土地的一级开发收益重点用于轨道交通项目建设,涉及轨道站场设施的出让用地,则通过带条件出让的方式支持轨道建设主体拿地参与二级开发,其收益可用于轨道交通建设和运营补亏;针对被征收方,提出通过预留地、新建物业置换、货币补偿等多种方式落实征拆补偿;针对社会资本方,鼓励其既可以与轨道建设主体合作投资建设,也可以单独投资建设。通过一系列的激励机制,有效提升了各方协作参与TOD综合开发的积极性,有利于实现优势互补,为站场经济圈建设提供了强劲动力。

    3.协作式规划:实现站场经济圈的共同构建

    作为典型的多主体参与的规划行为,基于TOD综合开发的站场经济圈规划只有通过增强合作减少不同利益主体之间的矛盾与隔阂,才能在真实、复杂的社会背景下发挥作用。单一的交通运营或纯粹的商业功能提升已不能适应站城融合发展和站场经济圈建设的需求,最初单一交通功能主导的轨道规划和“蓝图式”的城市规划逐渐转变为适应市场的多主体协作式规划。

    概括而言,规划阶段需要解决4个核心问题:一是如何更好地实现轨道交通规划与城市规划的有效衔接与整合;二是如何保障片区的土地供应,以实现交通站场与城市产业功能片区的联动发展;三是如何寻求开发过程中利益平衡的“最优值”;四是达成共识的规划成果如何适应多部门、多主体差异化的应用需求。

    3.1 规划衔接:轨道计划与城市规划的协同发展

    如何更好地实现站城协同规划,加强交通线网与沿线市重点地区经济产业、文化旅游等城市功能的结合,是实现站城融合发展和站场经济圈建设目标需要解决的核心问题。其中,法定规划体系的完善是实现建设发展目标最重要的根本与前提,应基于国土空间总体规划的平台性统筹作用,在交通线网规划、建设规划、工程可行性研究等阶段,以法定规划现有编制内容为基础增加站城融合专项研究,使轨道交通线网规划和建设规划既能实现其自身技术的合理性,又能与总体规划的意图相匹配(图3)。

    图片

    图3 轨道计划与城市规划的衔接机制

    广州在交通线网规划阶段,重点做好空间战略层面的规划统筹、选址协同,重点研究站场与经济计划、产业发展、土地资源的协同,城市低效用地、价值洼地和郊区功能区结合再开发的选址战略,以及高铁、城际铁路、地铁系列项目的合作与整合(图4);在交通建设规划阶段,重点落实站场及场站综合体选址大红线和土地利用规划用地规模,保障交通与土地“联姻”;在交通工程可行性研究阶段,重点完成场站综合体用地征拆和同步工程设计,完成基础设施建设阶段的站城融合土地整备;在交通初步设计和施工图设计阶段,落实站城融合枢纽节点预留要求,匹配站场经济圈发展战略,有效提升了沿线土地的综合开发价值,实现了土地的有效供给并反哺轨道建设,使轨道建设主体实现“自我造血”。

    图片

    图4 线网建设阶段与土地资源的协同——以广州某站为例

    此外,在轨道交通建设规划编制过程中应同步开展土地资源的梳理摸查工作,通过轨道线站位局部调整等手段,促进线网规划与政府土地储备、企业土地资源的融合,为TOD的实施预留出更好的土地开发条件,为站场经济圈建设打好前期基础。发改部门作为核心审批管理主体,对发展战略和重点项目有着双重影响,可以成为这一阶段较好的统筹协调者。广州在“十三五”期间,由市发展改革委与自然资源局指导,市轨道建设主体具体组织,结合轨道交通各设计阶段,开展了高铁、城际铁路、地铁71个站点的沿线土地综合开发专题研究、交通衔接专题研究、周边土地综合开发规划、场站综合体建筑概念方案设计等系列工作,为轨道预留、提前土地储备、城市品质提升、产业发展、利益平衡等提供了工作基础,有效支撑了“十三五”期间轨道沿线的综合开发,目前广州“十四五”期间的轨道交通建设进一步延续了“十三五”期间的工作模式。

    3.2 协作开发:创新土地收储与供应模式

    在站场经济圈范围内推动TOD综合开发的根本支撑条件是站场周边地区的土地收储及土地供应。广州通过创新土地收储与供应模式,为TOD综合体及周边片区的建设提供了土地资源保障,统筹了站场经济圈建设与城市空间布局和产业联动发展。

    在土地收储方面,针对综合体和周边片区的权属及用途,采取“建设项目征收+城市更新+土地收储”等多种模式并行的方式,如对于广佛东环城际龙洞站,通过股权合作等方式推动地块的城市更新,灵活编制土地整备方案。在土地供应方面,在既有的土地政策下,积极探索“土地出让+配建盖板”、PPP(政府和社会资本合作)、“EPC+PPP”等多种土地开发模式,并取得了良好的市场反应。例如,对于广州南沙区庆盛区块,通过采取“EPC+PPP”开发模式及土地弹性开发模式,将产业地块与基础设施打包进行公开出让,加速推进了区块内相关基础设施及公共服务配套设施的建设,推动了新鸿基交通枢纽综合体、丽新“一带一路”总商会基地等项目在南沙区的落地,为站场经济圈建设打下了坚实基础。

    3.3 利益平衡:通过可视化设计寻求“最优值”

    在轨道建设规划阶段,站场及场站综合体选址大红线和土地利用规划用地规模的落实涉及政府部门、社会资本方与其他利益相关者的利益博弈。该阶段的重要特征更多地是以实际项目落地为导向,需重点解决最优化设置开发条件的问题,为实现空间集约化、价值最大化、管理精细化等奠定基础。

    在广州的实践过程中,TOD技术顾问团队以可视化的多情景设计作为多部门、多利益主体沟通与博弈的媒介,以技术的形式展现政府部门、轨道建设主体、社会资本方等利益相关者的利益诉求,协助多主体进行沟通,并就设计达成利益共识,支撑投资分析和地块规划条件的生成,如某存车场和某维修工区项目方案的对比(图5)。设计可作为实验用于假设人类意图与空间形态之间的相互作用,在设计的迭代过程中,各部门与利益相关者之间出现的差异、误解,以及不同的概念和价值观得到协调与整合,设计由蓝图式的表达方式转变为一种参与手段,成为相互学习、消除差异、达成共识的重要途径,促成同时满足多方利益的TOD开发项目的落地。

    图片

    图5 基于寻求“最优值”的可视化设计

    3.4 多情景输出:指导多部门项目实施

    基于达成共识的设计方案,由于各部门的管理职能不同,成果需结合各部门的需求,形成多情景式规划成果应用。例如,《广州市城市轨道交通第三期建设规划(2017—2023年)新线站点(含车辆段、停车场)周边土地综合开发规划研究》(以下简称《综合开发规划》)项目,工作对象为广州“十三五”期间10条地铁线(258 km)110个站点周边约300 km2的土地。作为《实施细则3号文》新政下的首个线网级的规划实践,该规划编制时间历时2年,编制过程中需要向市政府、市发展改革委、市规划和自然资源局、市土地开发中心等多个管理部门进行汇报,综合开发的规划成果将作为各部门的管理工具。

    面向轨道建设主体,成果包括与轨道衔接的交通衔接设施、零换乘设计动线、同步工程等的建设;面向发改部门,成果转化为时间计划表、资金计划表、项目建议书等内容;面向规划管理部门,成果重点包括规划功能、空间设计等;面向市政府,成果转化为工作推进报告;面向市土地储备及供应部门,成果重点以土地储备项目建议书、用地征拆方案、土地供应模式、储备红线、土地供应白皮书等形式呈现(图6)。

    图片

    图6 规划成果的多情景应用

    4.全要素设计:打造“一站式服务”经济增长极

    多方实践证明,对于自带矛盾属性的站城空间,在开发时若不加以管控,各分属利益方在地块开发时会以自身效益最大化为导向,从而致使开发结构混乱。因此,如何在以“价值最大化、换乘舒适化”为主要特征的多方协同下保持经济、社会、生态三方关系的恒定,是站城融合发展的重要考量。近年来,广州在站城融合理念下的轨道交通发展已经率先从“被动开发型”模式转变为“主动开发的交通枢纽型综合体”模式,从“城市规划、动线组织、商业策划、创新方案、经济评估”5个范畴的细分要素进行立体都市层级的系统分析及巨型建筑深度的精细设计,以实现站城空间的耦合发展。

    4.1 线网层面:系统梳理站场及经济圈片区能级

    在线网层面,基于轨道线网布局、城市功能片区、站场能级、区位条件、客流等级,系统梳理站场及经济圈片区能级,以达到“交通分级、功能分类”的目的。以《广州综合交通枢纽总体规划(2018—2035年)》为例,针对轨道线路连接区域的不同特性,在沿线规划不同城市功能的枢纽站,针对不同交通级别及功能类别,布局相应种类及规模的交通衔接设施,以及居住、商业、教育、文体等复合功能,以引导双向客流的均衡集散。此外,在轨道线网建设规划阶段,应编制轨道站场周边土地综合开发专章并进行土地摸查,完成系统经济测算,以实现线网收益平衡、弥补铁路初期的建设和运营费用(图7)。

    图片

    图7 站场与经济圈片区能级分类与经济测算

    4.2 片区层面:建立发展规划及站城融合要素体系

    在片区层面,通过站场经济圈枢纽引发的综合交通资源联动效应,在城市重点地区发展科技密集型、金融密集型、人才密集型、知识经济型(如数字经济)等高附加值产业,形成城市新产业、新业态、新商业模式。同时,确定站场经济圈一定范围内的经济及产业发展目标,同步建立以产业规划为主导,以人口、交通、公服、能源、环境、土地储备等规划为支撑的站城融合要素体系,以实现经济圈的可持续发展。以广州首个重点地区总体发展规划——《琶洲地区发展规划(2019—2035年)》为例,规划提出到2035年琶洲地区全面建成具有国际影响力的全球会展产业集聚核、湾区数字经济试验区、广州总部经济增长极,实现地区营业收入不低于1.2万亿元。以此为目标,广州将国民经济规划精细化到空间,形成了“发展战略—产业策划—土地储备—设施配置—投融资—建设实施—保障机制”的全流程闭环,同时梳理地区发展项目库,孕育项目、培育项目,作为统筹地区未来发展的战略规划指导相关专项规划的编制,促进互联网企业集聚、推动数字经济招商引资,指导粤港澳大湾区综合交通枢纽的高标准实施,以提高片区开发的成效(图8,图9)。

    图片

    图8  “产业—土地—人口”的站场经济圈逻辑闭环

    资料来源:《站城融合背景下重点地区发展规划的逻辑与路径》。

    图片

    图9 基于16个站城融合要素的“交通+产业+社区”枢纽功能区构建

    4.3 节点层面:通过精细化设计打造“一站式服务”经济增长极

    在节点层面,轨道上盖综合体开发项目具备不同于一般城市地区的复杂属性,具有多种交通方式交织、多重空间紧密关联的特征,应在轨道站可行性研究阶段完成上盖枢纽的精细化建筑概念方案,并推导立体规划图则,纳入土地出让条件,以便于指导后续建设实施。例如,通过增加交通核、自由步道、多首层地面、一站式便民服务设施等站城融合要素,植入产业办公、商业服务、公服设施、住宅等业态功能,对用地进行混合集约使用,可提升土地利用效率及经济产出。此外,还可以结合广州建设国际航空枢纽的模式,在轨道站点设置值机大厅,实现空轨联运,缩小机场与城市的时空距离,形成“空、轨、城”融合的经济圈发展新模式(图10)。

    图片

    图10 以精细化设计推动轨道上盖综合体开发

    4.4 设计对接:轨道建设主体与上盖开发主体的协同

    轨道交通上盖空间的综合开发在开发强度、开发时序、功能满足等方面均有明确要求。在轨道上盖开发方面,应尽早确定开发建设主体,形成完善的建筑方案设计,以便更好地解决在一体化衔接方面出现的新问题,实现报审、建设及运营的同步;在设计层面,应依托精细化方案论证做好上盖开发与轨道站体初步设计的衔接,通过增加同步工程等手段为后续上盖开发预留好接口条件;在站场建设过程中,应处理好严格的建设工期与复杂的技术问题之间的关系,通过技术创新及时解决因实施上盖开发所带来的各种工程技术难题,以保证建设进度;在运营管理方面,应实现交通组织和物业经营两个系统之间的衔接,如通过易辨识、较统一的标识系统,以及兼顾便捷通达和客流、商流转换的交通接驳体系设计等,以更好地发挥枢纽的价值。

    然而,这些目标实现的前提是轨道建设主体与上盖开发主体的协同问题,从广州实践经验来看,由轨道建设主体通过政策支持同时主导轨道上盖综合体开发建设是较为有效的模式,这样既能最大限度地促进站与城的衔接融合,形成站场经济圈发展引擎,也能通过物业开发更好地反哺轨道建设运营,保障轨道交通这一重要公共基础设施投资建设的可持续。

    5.结语

    广州在建设枢纽型网络城市的过程中,目标逐步从交通疏解转向站城融合,进而实现站场经济圈发展,而目标的实现需要空间的整合、规划的衔接、技术的统筹、利益的平衡和部门的协同。站城融合从根本上是要强化轨道交通、城市功能与经济产业之间的联系,这要求通盘考虑高铁、城际铁路、地铁等多种轨道交通方式,统筹协调发改、规划和自然资源、住建、商务等不同城市职权部门,并以多专业的技术力量支撑轨道与城市系统的整合,实现产业集聚,形成城市发展新势能。只有突破过去单层级、单主体的轨道发展与规划管理模式,制定清晰的政策规范,建立稳固的协作平台与开放的协作机制,激励政府各部门、市场各主体积极改变过去单线运作、各自为战的状态,以信任、尊重的态度参与到多层级、多主体的协作过程中,积极寻求共识,才能实现站场经济圈的综合发展目标。

    TOD综合开发的工作流程涉及立项研究、规划设计、土地出让、建设实施、产业导入、运营管理等多个环节。站场经济圈的培育需要针对各个环节建立起站场建设、产业谋划、城市开发的紧密联系,以实现全流程的协同。协同目标的实现在规划设计层面意味着轨道发展规划和城乡规划需要由过去技术性的蓝图式规划转变为协作式规划。站城融合发展规划、TOD综合开发规划、一体化城市设计、场站综合体零换乘概念方案等技术内容成为各部门、各主体进行沟通协商的平台,为凝聚共识提供博弈基础。此外,技术团队的角色亦需从单纯提供技术服务转变为综合统筹条块衔接,从“技术员”转变为“协调者”,角色的转变需要技术团队具备熟悉全流程、跨越各专业的综合能力,才能在实现站场、产业、土地与空间规划衔接的过程中发挥其应有的作用,平衡各方利益需求,建立新思路,凝聚新共识,实现综合效益最大化。

    为了实现站场经济圈的形成,必须通过全局统筹的总体发展规划,统筹人口、产业、交通、基础设施、公服、土地储备等各方面内容,为站场与周边片区的发展提供全要素支撑和实施机制保障。通过TOD综合开发的全要素设计,在轨道场站综合体一体化设计中,可以基于细分要素进行立体都市层级的系统分析,以及巨型建筑深度的精细设计,以达到辅助顶层设计、发挥交通优势、描绘产品画像、提升建筑品质、控制投资收益的目的。TOD站场经济圈客流、物流、信息流、资金流等经济要素与动线的组织必须以精细化的功能布局、空间设计为手段,才能实现有序共赢的时空配置,构建全面提升城市能级的经济发展新模式。

    广州以TOD综合开发为手段,将站场经济圈发展上升到经济战略的高度,突破条块困局,推动管理融合,完善机制保障,促进轨道建设主体的自我“造血”。通过TOD全流程全要素系统谋划,有效促进了土地的集约高效利用、资源的高效聚集、公共交通出行体验的优化及城市空间品质的精细化,为我国在依托站场枢纽引领城市发展方面提供了可参照的成熟路径与经验。当前,我国城市已迈向高质量发展阶段,广州TOD站城融合与站场经济圈的发展模式仍要不断迭代升级以适应持续变化中的新发展形势。例如,在生态文明和“双碳”背景下,如何实现更加绿色低碳的站场一体化开发?在城市更新背景下,如何更好地推进旧区轨道站场周边的改造提升?这些都是值得进一步思考和研究的问题。

  • 程泰宁:重要的是观念——“站城融合发展”初探

    导读

    3月11-12日,2022年中国城市规划学会城市设计分会年会在浙江衢州召开。中国工程院院士、筑境设计主持人程泰宁在会上作题为《重要的是观念——“站城融合发展”初探》的主旨报告。

    程泰宁

    中国工程院院士

    筑境设计主持人

    报告主要从六个方面,探讨了关于站城融合发展的设计思考,分别是关于融合发展、因地制宜、动态发展、建筑创新、体制与机制创新。最后,以杭州西站工作为例,剖析 “站城融合发展”的规划设计思路。

    01 关于“融合发展”的思考

    研究并践行“站城融合发展”是一个长期的课题。铁路车站规划设计发展到今天,影响规划设计的因素越来越多,而且要素之间存在着一种复杂的不确定的网络关系。旅客站规划和建筑设计需要从单点思维向复杂性思维转变,从逻辑思维向整体性思维和网络思维转变。这种变化将不断持续下去,规划设计师思维方式和工作方式也需要与时俱进。

    02 关于“因地制宜”的思考

    “站城融合发展” 是一种需要践行的理念,不是一种固定的模式,需要因城制宜、因站制宜、因国制宜。

    站城融合发展是指城市结合自身条件,依托铁路发展的溢出效应,因地制宜地采取措施实现铁路客站及其周边区域协同发展的策略。不同于旧观念中站城关系的对立,站城融合发展可以发挥铁路和城市建设的联动效应,可以促进城市的更新和转型发展,可以为广大市民提供更新、更舒适、更高效的生活和工作模式。站城融合发展的理念,对大中小站同样适用,只是方式不同。

    站城融合发展需要因城制宜、因站制宜、因国制宜。从宏观上,我国区域经济发展不均衡,城市需要根据城市能级的不同,研究找准在区域内和铁路网规划中的定位。从微观上,城市应该根据客站规模、客站与城市的相对关系、铁路线路穿越城市的方式不同,合理确定站城融合发展的策略。站城融合的方式是多种多样的,并非都需要“逢站必城”、“站城一体”、盲目追求高强度综合开发。当前,我们站城融合发展多参照国外经验,时常忽略我国“多、长、大、少”的客流特点,即旅客多、等候时间长、客流量大,空间少。与国外铁路客流相比,我国旅客季节性客流现象明显,例如春运客流远远超过日常客流规模。同时,我国站城融合发展在资源配置方式上,无法完全按照市场化原则进行操作。这些特点不仅增加了我们进行站城融合发展的难度,也决定了国外经验难以搬用。像欧洲及日本的案例,更适合我国发达地区的城市群参考。

    综上所述,对于铁路旅客站规划设计来说,没有“范式”,也很难归类于某些“类型”。我们一直在说:“站城融合发展”是理念,不是模式。

    03 关于“动态发展”的思考

    “动态发展”需要一种前瞻性思维和“未来已来”的紧迫感。目前,国土空间规划体系正在进行改革,铁路网络也在调整重构。与此同时,城市群的协同发展已经提上日程,目前中共中央、国务院已审议通过的城市群规划4个,纳入国家十四五规划的其他城市群15个,共计19个。中短距、高频次、把“时间”作为主要考量因素的旅客群体正在大幅增加,他们的出行方式、工作方式、生活方式的新要求也需要“站城融合”予以回应。例如,随着长三角地区区域联系的紧密,我们经常从南京去杭州开会,如果车站附近有足够的城市设施支撑,就不用花大量的时间在城市里中转,因此我们在杭州西站的方案里预留了一些会议空间。

    04 关于“建筑创新”的思考

    在“站城融合”的背景下,旅客站建筑不一定是一个独立的单体。站城融合的落地,站房建筑与综合开发的“融合”,完全改变人们对车站建筑“城市门脸儿”的传统认知,是更加多样且差异性很大的空间需求和建筑形象的呈现。

    此外,车站建筑不应再追求独立的、高、大、新的形象。追求这几个关键词的、已经建成的或者正在设计的大站建筑通常趋于“千篇一律”,非线性造型的滥用使人们产生了审美疲劳、和低俗的印象。车站建筑需要开放性、创新性思维,这是建筑师应有的基本素质,也是中国建筑(其中也包括旅客站建筑发展)的必由之路。

    05 关于“体制与机制的创新”的思考

    “路地同心,站城共圆”,曾是我们车站建筑投标方案的主题,希望路地双方以开放互利的态度,建立协调机制,组建路地双方利益共同体,不断探索能够平衡双方利益冲突的合作模式。但是从大多数路地共商情况来看,“路地同心,站城共圆”还只是一种美好的期待。近年来,铁路与地方的政府关系有了明显的变化,“铁老大”开始放下身段了,地方政府已经懂得了铁路建设对城市发展有着很大助推作用,路、地交流渠道比较通畅。但是,体制机制上的“结构性矛盾”远未解决。一是铁路部门对并非完善的枢纽规划的坚持常常会导致旅客站选址问题,某些地方“大干快上”政绩观的导向造成不合理的建筑规模、建筑形象以及综合开发强度问题。二是一些已经不合时宜的部门规范、规定、管理模式妨碍旅客站建筑的进一步发展创新。三是路地双方的利益冲突是影响站城融合难以进一步发展的最根本的原因,如对铁路土地进行综合开发涉及到土地属性的转换及变更,铁路部门、地方政府想要在站房和线路上盖进行开发,均需要变更土地属性。在没有利益保障的前提下,铁路主管部门不会同意在其红线范围内进行商业开发。

    06 以杭州西站的设计方案为例,

    剖析实现站城融合发展的规划设计思路

    第一,从城市、城市群与铁路网络三个角度来看杭州西站的选址和地位。杭州一共有八个高铁站,杭州城站位置最好,出站两公里到达西湖,我们曾经想因地制宜,提过一个以适宜人行的交通系统为核心的方案,方便游客从站厅到西湖。杭州西站的主要特征是靠近城西科创大走廊,聚集了许多阿里云、钉钉等高端互联网企业,还有两条铁路线支持科创西拓,一条杭临绩铁路、一条杭黄铁路,现在的产业基础和未来可以预见到的城市间交流支撑了杭州西站高强度的综合开发。

    图1 杭州西站区位条件

    第二,加强旅客站与城市交通的衔接。杭州西站主要强调了与城市快速路的衔接。站房的进站匝道被设置在东西两侧,并将其加高至与城市快速路连接,以构建城市范围的立体交通系统,同时分流进站车辆与城市过境车辆,从而减轻城市地面交通压力。

    图2 杭州西站与城市交通的衔接方式

    第三,根据杭州的城市能级、站域发展、周边产业特征情况,提出了具体的高强度综合开发的策略。杭州西站的开发强度较高,站房60万平米,综合开发是130万平米,一方面是因为站域内有很多高端的互联网企业,站点北边有大片生态板块和居住板块。因此,综合开发中包括了一些酒店、商务办公、科创交流、公寓、商业、文化娱乐等功能业态。

    第四,通过云门的设计强化了车站和综合开发之间的联系。方案用云门的设计,使得地面综合开发和车站在不同的标高上都有联系。只有做好联系,才能发挥综合开发在城市功能中的作用,以及提升综合开发的价值。

    图3 杭州西站站房与综合开发建筑的联系

    图4 杭州西站云门与站房建筑的联系

    第五,**建筑空间特征体现开放性、导引性。**以往的车站比较封闭,出站厅和进站挺分离,方案强调了车站空间的开放性,让旅客都可以看到、方便换乘。此外,站厅空间的导引性很重要,西站在关键节点上做了标志, 整体标识系统虽然少,但指引性很强。

    图5 杭州西站表示系统的布局

    第六,以江南文化的新型表达打造新城市地标。铁路建筑的造型不再仅仅是以单一的高大体量彰显城市的门户,而要注重站城融合发展背景下建筑群体的组合关系。杭州西站综合体包含七栋超高层塔楼,在站房南北形成高层簇拥群。在建筑形象方面,站前开阔湿地给了方案灵感——“行至水阔处,坐看云起时”,方案以云为主题,通过飘逸的空间、柔美精致的细部,为旅客创造一个轻松舒适的出行环境。在候车大厅北面采用大玻璃幕墙,露出开阔的自然山水和天光云影。南边是标志性云门,营造出诗意江南与未来科技兼具的城市形象。

    图6 杭州西站候车厅向北看吴山、寡山

    图7 杭州西站候车厅向南通过云门看城市

    图8 杭州西站南门云门鸟瞰

    供稿单位:中国城市规划学会城市设计分会

  • 东京涩谷站:与城市协同成长的站点地区

    东京是一座持续更新的城市,在发展过程中,轨道交通始终引领城市结构的更新。涩谷是东京重要的城市副中心之一,位于其核心的涩谷站也是东京都市圈内的第二大交通枢纽,地区内共有4家地铁公司9条线路的6个站点,每天的换乘人数达到330万人次。21世纪初,涩谷站以东横线地下化改造为契机,开展了为期数十年、始终与周边地区协同发展的滚动式更新。

    涩谷站鸟瞰图

    来源:《东急集团“广域涩谷圈”策略》

    涩谷站的兴起与衰落

    从地区交通节点到繁荣的流行文化发源地

    涩谷因位于涩谷川和羽田川交汇处的谷地而得名。自19世纪末建站开始,铁路建设带动了涩谷地区发展,同时地区发展也促进了铁路建设,涩谷地区逐渐从以车站为中心的城市走向多元文化与人群的聚集地。进入21世纪后,年轻人的集聚孕育了涩谷独特的青年文化,涩谷成为了东京时尚潮流据点和流行文化发源地。

    涩谷站开发历史

    空间品质下滑导致公共活力下降

    由于涩谷站地形复杂,且多条铁路建造时期不一、所属产权不同,随着客流的不断增加,线路之间换乘不便,人行与车行流线组织混乱,基础设施老化等各种问题随之而来,缺乏安全性、防灾性和便利性。具体包括三个层面:车站内部,各铁路公司的站台和站前广场都在不同的高度且相互叠加,因此换乘流线异常复杂。站前空间留给步行者的停留空间不足,导致步行者的安全无法得到保障。受到谷地地形、城市道路以及铁路的切割影响,车站周边地区的联系较弱,轨道交通也对道路交通产生干扰,交通堵塞状况频繁,非法停车、违规卸货等问题也进一步造成交通环境的恶化。

    品质下滑导致了涩谷站客流量的持续下降,在2001―2011年时间段内共下降了5.1%,成为东京都内下降最为严重的枢纽站,城市活力明显减弱。

    东横线地下化成为再开发契机

    2000年日本国土交通省运输政策委员会提出研究东京地铁副都心线与东横线之间直达运营的可行性,并最终决定对东横线采取地下化的措施,因此涩谷站南侧腾出了大规模的空地,成为涩谷再开发的重要契机。

    2005年12月,涩谷区 **将“涩谷站地区”指定为都市再生紧急整备地区,进行整体再开发。**从明治后期开始历经100年以上时间建设形成的涩谷站及周边地区将作为新的城市空间重新改造,开始新一轮长期的规划建设。

    涩谷站的九条线路

    来源:笔者根据雅虎地图自绘

    “1.0阶段”:恢复城市活力,提升地区吸引力

    经过多年研究,2010年涩谷区正式发布《涩谷站中心地区城市建设方针》,提出涩谷站中心地区作为涩谷区 **“面向世界的信息传播枢纽”*的核心,应以 *“充满活力、步行友好、环境共生的广场、斜坡路与沿街商业”**为目标,并提出了涵盖车站设施、站前广场与道路、步行道路、停车设施、地下河流和给排水管道、防灾、生态环境、国际功能等八方面的内容,以及“涩谷的传播”“山谷降温”“创建城市回廊”“以人为本”“建设安全安心的城市”“强化涩谷风格”“联合开发”等七大发展策略。

    “城市建设1.0”重点关注提升人群的使用感受,优化流线、提供大量公共空间和周边地区缺乏的市政设施,强化城市功能,主要包括以下内容:

    车站设施更新:简化并缩短换乘流线

    首先是东急东横线通过地下化实现了和都营地铁副都心线无缝对接;其次将都营地铁银座线站台东移,并从相对式改为岛式,退让出一个更宽裕的换乘大厅;将JR山手线的站台与JR埼京线的站台并置,方便乘客换乘。通过车站设施的更新成倍缩短了人行的换乘流线,也为老人和育儿群体提供了更友好的步行环境。

    站前空间功能提升:创造多层次的立体步行网络

    借鉴了横滨未来港的 **“城市核”(Urban Core)模式,**建立一个由自动扶梯、直梯和人行步道共同构成,连接轨道交通换乘平台、商业综合体设施、广场等不同标高的空间。多层次的立体步行网络系统,不仅消解地形的高差与城市的割裂现象,也确保车站周边地区拥有安全、放心的步行环境。城市核不但强化了与各类设施的连通性,同时重点深化设计了各区域的入口空间,通过各种不同特征的立面构成了多样化的站前空间意象。

    涩谷HIKARIE的“城市核”剖面图

    来源:《涩谷站中心地区城市建设方针》

    涩谷站中心地区的街区空间再生

    **标志性建筑引导。**在地区更新中强调地标项目的核心引领和带动作用。例如,利用东急文化会馆改造的“涩谷之光”作为中心地区的地标,建筑采用垂直立体城市的理念,B5―B3层是地铁车站,B3―7层是和地铁车站实现无缝对接的商业设施、11―16层是可以容纳约2000人的大剧院、17―34层是办公楼,该建筑建成后第一年营业额超过了190亿日元。

    **注重环境品质的整体提升。**20世纪60年代,涩谷川是一条用于工业污水排放、盖在水泥之下不见天日的地下河。“涩谷STREAM”项目对涩谷川的水体和环境进行整体提升,将其从原来的臭水沟变为600米长、绿植丰富的河畔生态步行街,提升对各类人群活动的综合吸引力。

    涩谷HIKARIE

    来源:日建设计官网

    多赢的政策机制

    结合“都市再生紧急整备地区”,制定多项政策激励机制。首先在城市设计中采用“确保公共开放空间”的做法,提升空间品质。如涩谷站大厦(涩谷Scamble Square)的4层和10层 **屋顶广场都可以作为高新技术发布和国际交流的会场,**承办各类公共活动。再如,在东塔楼屋顶设置观景平台,可俯瞰到东西两侧站前广场和涩谷站前十字路口的景象,进而与城市中穿梭的行人形成视线互动,扩展城市景观的观赏角度。其次,“强化地区的薄弱功能”也可以作为争取“增加容积率”奖励的“城市贡献”评价对象,“交通枢纽功能的强化”“引入提高国际竞争力的城市功能”“防灾与环保”等项目都属于该范畴。

    三位一体的开发模式

    在涩谷站中心地区的站城一体开发中,为确保已呈立体化的车站和站前广场等城市基础设施的更新,铁道改善工程与土地区划整理工程均需要同步进行。首先,土地区划整理工程推进了站前广场及河川等城市基础工程的规划、建设基地的规整及集约化,并确保了铁道扩展开发用地。其次,在开发工程与铁道改良工程中,在建设铁道上空的上盖建筑的同时,也对立体交通广场及城市核系统(流线空间)进行了规划。涩谷站中心地区的开发不单是一个民间开发工程,而是与铁道改善工程及土地区划整备工程一起,三位一体推进的站城一体化更新。

    经过10年更新建设,涩谷站逐步恢复了活力,2018年每日换乘人数更是达到334万人。目前,涩谷未来之光、涩谷CAST、涩谷STREAM、涩谷站大厦(东馆)等综合体已先后开业,还有包括涩谷站大厦(中央馆•西馆)在内的三栋综合体已经纳入建设议程,最迟将于2027年建成开业。

    涩谷地区范围

    来源:涩谷区《涩谷站中心地区城市建设方针》

    “涩谷站中心地区”是指涩谷站和周边的22番、站南等5个街区的部分区域,并没有明确的地理范围界限;“中心地区”周边的其他区域为“涩谷站周边地区”。“涩谷站中心地区”和“涩谷站周边地区”共同构成面积达到139公顷的“涩谷站地区”,是都市再生紧急整备地区空间范围。

    “2.0阶段”:从“多样性”迈向“包容性”

    规划理念变化

    “东京2040”中提出,对于新宿、涩谷、品川等国际商务交流据点,应每隔30年左右进行有计划的更新,打造高品质城市空间,提高街区魅力。为实现可持续的更新发展,涩谷区于2020年发布《涩谷站地区城市建设基本理念》(以下简称“《基本理念》”),面向下一个20年提出“城市建设2.0阶段”的更新理念。《基本理念》提出,涩谷在“1.0阶段”已经形成了“钵状地形和放射状街道、特色鲜明的功能片区、底蕴传承的街道文化、特色的涩谷公共活动”等特征。这些是涩谷独特的地域特色,应充分发挥优势,结合持续滚动的更新,以类型丰富的商业、办公和文化设施,吸引各类人群,为未来打造世界瞩目、具有高度国际竞争力的标志区域打下资源基础。对比《建设方针》,可以发现《基本理念》中对于站城一体化建设的理念出现了两大转变。

    **一方面是拓展空间范围,关注“涩谷站地区”整体发展。**空间范围上,从过去相对割裂地看涩谷站中心地区和涩谷站周边地区拓展到整个涩谷站地区,强调涩谷车站和周边基础设施、多个更新片区和充满开发机遇的周边街区一体化处理,是未来城市发挥核心作用的场所,是需要统筹整体发展的“百年大计”。

    2000年到2020年间,涩谷站地区虽然进行过整体层面的系统性研究,但还是分别对中心地区和周边地区提出相对独立的发展愿景和策略,在中心地区重点通过“提升城市功能来提高地区的国际竞争力,构筑多层次步行网络体系,强化防灾、广场、轨道等市政基础设施”;在周边地区更关注“商业设施发展、街头文化的营造、作为生活文化的重要策源地,成为吸引各类人群活动的目的地和个性城市。”

    《基本理念》首次以“涩谷站地区”为对象,提出发展整体愿景和意象,明确“涩谷站地区”需要建设多样的交流和创意空间,以站点为核心,带动周边地区整体协同发展和提升。在涩谷站中心地区以车站设施的功能更新和重组为契机,推动产业的链状提升,在涩谷站周边地区鼓励传承和发展涩谷特色,建设面向未来、可持续发展的城市空间。

    另一方面是从功能导向转变为体验导向,突出以“人”为核心。“2.0阶段”的更新建设和发展更强调聚焦“人” 的需求,从“车本位”向“人本位”转变,从过去的“多样性”迈向“包容性”,以“人”为主角开展思考,为各类人群提供“愉快舒适的涩谷都市生活”以及“具有包容性和吸引力的街道空间”。

    《基本理念》提出,涩谷区作为一个“成熟的国际都市”,应该具备高度的国际竞争力和显著的地域特征,这里的街道生活不仅应被世界关注和喜爱,更应成为本地居民惬意生活的场所,因此涩谷未来发展理念强调 **提供满足所有人群需求的“包容性”的活动场所,**将这些差异性的街道作为地区未来的核心竞争力。

    发展愿景更新

    涩谷站地区提出未来20年的发展愿景是“在涩谷站地区突出具有多样性和包容性的地域特色,在中心地区呈现更强的资源流通和配置能力,提升国际竞争力,以安全、韧性的基础设施凸显涩谷的魅力”。具体发展目标分解为“一个对所有人都充满机遇和挑战的城市,一个促进和刺激所有人协同成长的城市,一个为所有人提供成长空间和归属感的城市,最终让涩谷成为一个世界瞩目、为所有人提供自豪的活动舞台的城市”。

    “2.0阶段”的发展愿景是在“1.0阶段”目标已经逐步实现的基础上提出的,充分体现了可持续、滚动更新的理念。

    涩谷站地区整体发展的理念

    来源:《涩谷站地区城市建设基本理念》

    规划策略提升

    对标新的发展愿景,“2.0阶段”的规划策略也是在“1.0阶段”上的进一步拓展和提升,包括:

    从“连续贯通”到“空间特质”,构建可以支撑日常多样性活动发生的空间环境。“1.0阶段”提供了连续贯通、步行友好的公共活动流线组织。在此基础上,“2.0阶段”强调了强化空间作为容纳多样性活动发生的场所。涩谷站地区已经孕育了丰富多样的文化要素,未来需要促进这些要素的传承,同时鼓励更多人群、功能、产业复合交融,鼓励通过创造新价值和新文化,实现地区可持续发展,重点发展商务商业、娱乐、文化、交往、居住等功能的高度复合,将涩谷打造为先进文化、产业向外传播的支点和吸引全世界的焦点;结合站点和周边设施更新,鼓励涩谷提供各种规模的特色空间,体现城市形象;强调更新中充分利用历史文化资源和地区文化传统。政策重点关注涩谷最具特色的大、中、小规模并存的街道空间,通过功能复合,创造出新的文化、商业活动场所。

    从“地标引领”走向“网络构建”,创造具有包容性,合作、协同成长的城市空间网络。“1.0阶段”聚焦涩谷站中心地区,强调了地标建筑在城市空间发展中的核心引领作用,而“2.0阶段”更加关注“以点及面”,即涩谷站地区各个网络系统的整体提升。规划政策强调以辐射状、环状的街道链接车站和城市,构建多尺度、多层次的步行空间网络,结合无障碍设施的完善,打造人人可以舒适生活、快乐生活的城市分目标,重点包括三个方面。第一,通过整备站前广场,建立可以游憩、尺度舒适宜人的步行空间网络,将涩谷站地区打造为令人流连忘返的国际观光、商业活动目的地;强化以车站为核心,链接辐射周边各个功能区的步行活动网络。第二,充分利用地形特色,打造富有魅力的公共活动舞台、涩谷文化发源地的街道空间;重点加强街道沿街界面的功能多样性、尺度宜人性,通过活跃的设计,引导沿街近人尺度上功能多样,以公共空间承载多样街头文化和活力。第三,鼓励创意人才、企业的集聚、交流、合作,激发新的产业、文化和娱乐功能,将涩谷建设成为世界文化、娱乐和信息发布重要的“风向标”和时尚活动的“新据点”。

    从“安全”走向“韧性、可持续”,构建支撑地区活力、功能可持续发展的基础设施网络。“1.0阶段”是对涩谷站各类基础设施的补全,提升地区的安全性,而“2.0阶段”强调通过各类措施建立更具韧性、可持续的基础设施网络,为居民和游客提供24小时全天候可以安心工作、生活的环境。例如以更新后的涩谷川水岸空间为轴线,布局网络体系化、立体层级丰富,由绿色街道、小广场、建筑屋顶和墙面绿化共同构成的绿色生态网络。通过提升建筑物的抗震和消防等级,加强企业合作共建韧性城市,提高涩谷站地区24小时的防灾能力,并增加对“夜间经济”安全和健康的引导,预防犯罪问题。

    协同成长、相互伴随的“站”与“城”更新建设

    站点地区需要可持续的发展目标和“伴随式”的协同更新

    站点地区的发展需要建立一个可持续、统一的目标框架,针对不同问题制定分阶段的更新路径,建立“伴随式”更新成长机制。涩谷站地区更新不是一蹴而就的,而是一个不断更新完善、滚动建设、“站”与“城”协同成长的过程。首先从“东京2040”到涩谷站地区规划构建的是一个导向统一、自上而下、层层落实的目标体系框架。从1.0到2.0阶段,更新建设都会针对不同的问题和不同的要素提出重点策略。例如最初的建设是提供充沛的商业商务空间(容量提升)集聚吸引人气,形成品牌特色;随后的更新聚焦通过完善立体交通、慢行系统,为商务、商业人群提供高品质的交通步行空间;最近的更新则是针对商业设施老化、吸引力下降的问题,研究目标人群和其生活模式,提供体验性、包容性的业态空间和消费场景,增加地区可持续的吸引力和活力。

    “站城一体化”需要站点融入、带动周边地区整体发展

    2021年日本交通省都市局发布《站城一体化设计指南》,并提出 **将车站、站前广场和周边的城市区域视为一个完整的“站城一体化空间”的重要理念,**政府、铁路运营部门和开发主体等各方应从共同改善城市整体的角度去合作。涩谷站作为东京第二大枢纽,很好地体现出这一理念。从最初关注涩谷站中心地区到现在关注涩谷站地区,空间范围上的拓展不仅为地区复兴提供充沛的空间资源,更是整体成为提升东京作为全球城市核心竞争力的重要空间战略资源。《基本理念》还强调空间策略上从地标的极化引导逐步走向整体空间网络品质的均衡提升,从而提高地区的整体竞争力和吸引力。

    以“特定政策区”视角促进站点周边地区的更新发展

    站点地区作为城市中区位条件好、经济带动能力强的重要空间资源,需要划定特定政策区,通过特定的规划、土地、财政等政策倾斜以提升各方参与更新的积极性,促进更新项目的有序推进。参照日本将涩谷站地区划定为都市再生紧急整备地区的实践经验, 站点地区的特定政策可以包括规划建设项目审批、评审流程的优化以及容积率奖励或开发权转移政策。

    加强多方合作,积极发挥专业化开发主体的作用

    如大多数更新项目一样,站点地区再生涉及的主体利益众多,需要建立一个多方合作的规划及运营平台,促进了解其他各主体的诉求,其中 **政府、铁路部门和开发主体应发挥核心作用。**涩谷站地区更新项目充分发挥专业化主体的作用,东急集团就一直深耕涩谷站周边地区的开发,已经从单纯的轨道交通运营主体成长为具有高度专业化能力的综合性企业,业务拓展至地产开发、商业服务、生活服务等多个领域。从上世纪90年代开始,东急集团开始介入并最终牵头主导涩谷站周边地区的二次开发,为这一区域近30年的城市持续更新提供稳定的资金和技术保障。

    站点地区是全球城市发展的重要空间资源,它的更新和发展需要融入周边地区和城市的整体发展目标,需要更关注“人”的体验和感受,创造更积极、包容的公共活动空间。涩谷的发展经验启示在于,具有可持续活力的站城一体化发展,需要在一个整体、系统的目标框架下,针对各个阶段不同的发展问题,不断地进行动态调整,通过整体的统筹谋划,引导鼓励各方参与,充分发挥站点地区的价值,全面提升城市核心竞争力。